近日,國務院印發《關于促進建筑業持續健康發展的意見》,《意見》提出發生工程質量事故,除對責任單位進行行政處罰外,還要給予注冊執業人員暫停執業、吊銷資格證書、一定時間直至終身不得進入行業等處罰。
3月3日,住建部官網發布通知,自3月起,開展2017年建筑施工安全專項整治工作。整治范圍包括房屋建筑和市政基礎設施工程。
對安全生產主體責任落實不到位,導致安全事故的,一律依法暫扣或吊銷相關證照,并依照有關規定在招投標、資質管理等方面給予限制。
2017年安全專項大檢查,特別強調“嚴格執法”。檢查內容,除了深基坑、模板支撐、起重機械等重點部位外,提出要重點強化各方責任主體項目負責人的安全責任落實。
去年年底,住建部陳部長在全國建筑施工安全生產電視電話會議上提出,對排查出的重大隱患和嚴重違法違規行為,實行“零容忍”。對于造成重大事故和重大經濟損失的,要依法追究有關單位和人員的刑事責任。
堅守在管理崗位上的各位,今年你肩上的擔子更重了!壓力更大了!
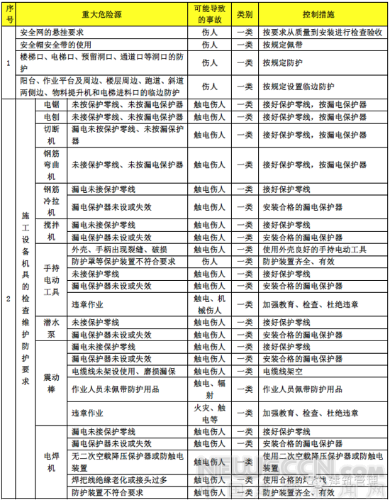
要最大限度地避免安全事故發生,首先要做好施工安全重大危險源管理工作,防范于未然,如何防范?我們對相關內容整理如下,供參考!
附:施工安全重大危險源名錄
一、危險性較大的專項工程








二、對施工安全影響較大的環境和因素




附原文:
關于開展2017年建筑施工安全專項整治工作的通知
建安辦函20173號
各省、自治區住房城鄉建設廳,直轄市建委,新疆生產建設兵團建設局:
為深入貫徹落實習近平總書記關于安全生產工作的重要講話精神,有效防范和遏制建筑施工傷亡事故,促進全國建筑安全生產形勢穩定好轉,住房城鄉建設部安全生產管理委員會決定在全國住房城鄉建設系統開展2017年建筑施工安全專項整治工作。現就有關事項通知如下:
一、工作目標
通過深入開展建筑施工安全專項整治工作,進一步促進工程建設各方主體嚴格落實安全生產主體責任,強化企業預防措施,加強安全風險管控,有效開展安全隱患排查治理活動,提高從業人員安全生產意識和安全技能,切實防范深基坑坍塌、模板支撐系統坍塌、建筑起重機械倒塌等事故發生,有力保障人民群眾生命財產安全,維護社會和諧穩定。
二、整治范圍
整治范圍包括房屋建筑和市政基礎設施工程。
(一)深基坑工程安全管理情況。深基坑(槽)開挖的防護情況,包括周邊防護欄桿、工人專用梯道、同一垂直作業面上下層之間的隔離防護等;深基坑(槽)和邊坡作業的合規性情況,包括支護、降(排)水、放坡、安全監測等。
(二)模板支撐系統安全管理情況。模板支撐系統搭設前材料及基礎驗收、安全技術交底、模架搭設、搭設后檢查驗收,使用與檢查、混凝土澆筑、現場安全監測、模架拆除以及監督管理等制度執行情況。
(三)起重機械安全管理情況。建筑起重機械產權備案、安裝(拆卸)告知、安全檔案建立、檢驗檢測、安裝驗收、使用登記、定期檢查維護保養等制度執行情況、機械類專職安全生產管理人員配備情況以及企業是否具有相應資質和安全許可證情況,起重機械安裝拆卸人員、司機、信號司索工持證上崗情況。
(四)市政基礎設施工程安全管理情況。城市地下綜合管廊、供水、排水、供熱、供氣工程中的基坑(槽)、隧道、地下暗挖、頂管作業等事故易發環節的安全專項施工方案編制及落實情況;對工程周邊可能造成損害的毗鄰建筑物、構筑物和地下管線防護情況;有毒有害氣體監測情況;全過程風險防控情況。
(五)安全生產主體責任落實情況。建設、監理、勘察、設計、施工總承包、專業分包、勞務分包,鋼管扣件租賃,建筑起重機械租賃、安裝、使用等單位安全生產主體責任落實情況;各方責任主體項目負責人安全責任落實情況。
(六)安全專項施工方案管理情況。對危險性較大的分部分項工程,施工單位開展專項方案編制、審核、專家論證及現場實施情況;監理單位開展專項方案審核、施工現場監理和工程驗收情況;建設單位在安全報監時提供清單情況。
各地可結合本地區建筑施工安全生產實際情況,在此基礎上增加整治重點。
三、時間安排
(一)部署啟動階段:2017年3月。各地住房城鄉建設主管部門根據本地區建筑施工安全生產工作實際情況,研究制定建筑施工安全專項整治工作方案,并做好相應的部署、落實工作。
(二)自查自糾階段:2017年4月至7月。各地住房城鄉建設主管部門指導、督促本轄區內的建筑企業及工程項目認真貫徹落實建筑施工安全專項整治工作的有關要求,嚴格按照有關法規文件和標準規范的要求對施工現場開展自查自糾,有關情況應形成書面材料,并存檔備查。
(三)檢查督導階段:2017年8月至11月。各地住房城鄉建設主管部門在企業、項目自查自糾的基礎上,對本地區重點企業和重點工程進行抽查巡查,對發現的問題和隱患要立即督促企業進行整改,并跟蹤落實情況,確保整改到位。我部將適時對部分地區建筑施工安全專項整治工作開展情況進行督查。
(四)總結分析階段:2017年12月。各地住房城鄉建設主管部門對本地區建筑施工安全專項整治工作開展情況進行全面總結分析,評估建筑施工安全專項整治成果,研究提出有效預防事故發生的措施和建議,形成建筑施工安全專項整治工作總結報告。
四、工作要求
(一)全面落實責任。各地住房城鄉建設主管部門要認真貫徹落實黨的十八屆五中、六中全會、中央城市工作會議和全國安全生產電視電話會議精神,堅持以人為本,站在維護人民群眾根本利益的高度,進一步提高對建筑施工安全專項整治工作的認識。主要負責人要親自抓好工作部署,將責任分解到每個層級、每個崗位、每個人員,強化責任落實,確保各項工作順利開展。
(二)強化督查執法。各地住房城鄉建設主管部門要制定詳細的監督檢查計劃,加強對施工現場的監督抽查巡查工作。要進一步嚴格執法,對發現的問題和隱患,責令企業及時整改,否則一律予以停工。對安全生產主體責任不落實的企業和人員要加大處罰力度,導致安全事故的,一律依法暫扣或吊銷相關證照,并依照有關規定在招投標、資質管理等方面給予限制,將處罰真正落到實處。
(三)突出治理重點。各地住房城鄉建設主管部門要統籌謀劃,總體布局,推動建筑施工安全專項整治工作與打非治違、安全生產標準化、事故查處督辦等各項工作協調開展,全面提升轄區內建筑施工安全生產監管水平。要著力突出三個重點:重點強化對事故多發地區、企業的建筑施工安全專項整治;重點加強對棚戶區改造、安置房等民生工程項目的監督檢查;重點強化各方責任主體項目負責人的安全責任落實。通過治理重點問題,以點帶面,實現安全發展。
(四)及時總結經驗。各地住房城鄉建設主管部門要加強宣傳引導,采用座談交流、媒體宣傳、發放手冊等方式廣泛宣傳建筑施工安全生產工作,指導和督促工程建設各方責任主體認真將安全生產各項要求落到實處。對工作開展不力、流于形式的,要通報批評,對典型案例要予以曝光。各地住房城鄉建設主管部門要對建筑施工安全專項整治工作實施情況進行定期分析、評估,總結好的做法,推廣應用到本地區建筑施工安全監管工作中,切實鞏固建筑施工安全專項整治工作成果。
?
?????????????????????????????????? 中華人民共和國住房和城鄉建設部安全生產管理委員會辦公室
滇公網安備53010202000846